女子家门口遇害案27日将开庭 凶手曾多次滋扰住户

2025-05-26 IDOPRESS

2024年6月9日,四川成都27岁女子小雅在自家门口被同小区居民梁某某捅伤致死,这一事件引起了社会广泛关注。5月24日,死者母亲王女士透露,小雅被害一案将于5月27日上午在成都市中级人民法院公开审理。

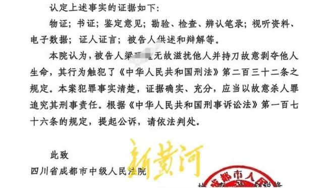
成都市人民检察院起诉书显示,被告人梁某某无故滋扰他人并持刀故意剥夺他人生命,应当以故意杀人罪追究其刑事责任。王女士表示,女儿已经在去年7月入土为安,事发近一年后,她的生活也发生了很大变化,“女儿离开了347天,我的头发也白了。”

2024年6月9日下午,独自在家的小雅被同小区住户梁某某捅伤致死。事发前,梁某某曾在小雅家门口做出咳嗽、吐痰等怪异行为。王女士当天出门时已发现此情况,并上前询问梁某某,同时将梁某某的异常行为告知了小区物业和在家的小雅。保安赶到现场后,小雅打开门询问梁某某为何有此行为,随后二人发生争吵。过程中,梁某某用刀具将小雅捅伤致死。

根据成都市人民检察院起诉书,事发当天13时许,梁某某携带刀具在该小区内无故敲门滋扰至9栋1单元3楼305号房时,小雅发现异常后通过母亲王某通知小区物业安排保安到场处理。保安黄某乾到场劝离梁某某时,小雅打开房门质问梁某某,随即二人发生争吵。梁某某冲到305号房门处与小雅抓扯、打斗,其间,梁某某使用事先准备的刀具对小雅头面部、胸部等部位切划、捅刺十刀。小雅则用门厅摆放的陶瓷摆件击打梁某某头部数下,保安黄某乾见状上前制止无果,小雅随之受伤倒地。黄某乾拨打120、110电话报警,小雅经120现场抢救无效死亡,梁某某经公安民警同意后随父母自行驾车就医。经鉴定,被害人小雅系被他人用单刃锐器刺击左胸部导致左肺破裂致急性大失血死亡。

免责声明:本文转载自其它媒体,转载目的在于传递更多信息,并不代表本网赞同其观点和对其真实性负责,亦不负任何法律责任。 本站所有资源全部收集于互联网,分享目的仅供大家学习与参考,如有版权或知识产权侵犯等,请给我们留言。
©版权 2009-2024 新媒体时尚网      联系我们   SiteMap