39个食品产业进入首批重点培育名单,这些产区和企业将受益

2025-06-09 整点消费 HaiPress

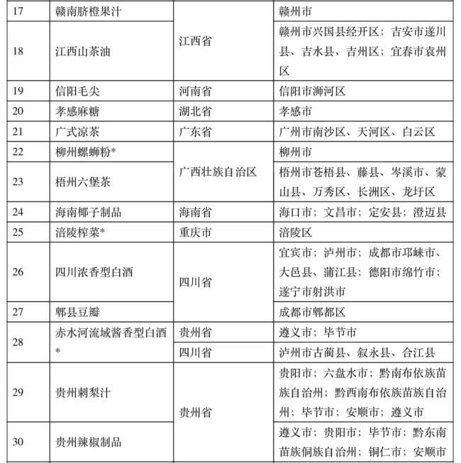
6月4日,工业和信息化部发布第一批传统优势食品产区和地方特色食品产业重点培育名单,包括清徐老陈醋、长白山天然矿泉水、镇江香醋、贵州刺梨汁、云南小粒咖啡、赣南脐橙果汁、柳州螺蛳粉等39个重点培育对象,涵盖乳制品制造、饮料制造、酿酒工业、精制茶制造等食品工业主要门类。

图片来源:工业和信息化部官网(截图)

并且,工业和信息化部表示:“将持续开展传统优势食品产区和地方特色食品产业重点培育工作,指导各地因地制宜明确发展方向和培育优先级,营造“百花齐放”的特色食品产业发展格局”。

注:标*地方特色食品产业已纳入工业和信息化部“首批中国消费名品名单”。图片来源:工业和信息化部官网(截图)

根据上述名单,下面这些企业或将迎来新一轮的发展契机。

双“醋都”

中国有两大醋都,分别是江苏镇江和山西清徐。

其中,前者坐拥食醋行业首家也是唯一一家上市公司——江苏恒顺醋业股份有限公司。

2024年,恒顺醋业实现营业收入21.96亿元,同比增长4.25%;净利润1.27亿元,同比增长46.54%。当仁不让的成为中国“醋王”。

当然,镇江除了恒顺醋业之外,还有镇江刘恒记食品有限公司、镇江仙妻味业有限公司、镇江丹和醋业有限公司、江苏刘恒记醋业有限公司、镇江丹玉食品有限公司等多家企业。

其中,2017年初,海天味业收购了镇江醋企丹和醋业;2019年,千禾味业投入1.5亿元收购了镇江恒康醋业……直接“摆阵”到恒顺醋业家门口,进一步加速品类格局改下。

而作为另一大“醋都”清徐,根据太原市人民政府网站显示,2023年,清徐老陈醋产值20亿元,增速33.3%,产量72.6万吨。2024年上半年,清徐老陈醋产值10.5亿元,增速12.4%,产量39万吨。截至目前,清徐县拥有食醋相关企业81家,年产食醋规模达80万吨,占全国产量的20%、山西省产量的80%,位居全国区域食醋产销量之首。

不过,相比镇江,山西清徐唯一的差距就是缺乏一家上市公司来带动整个陈醋的对外扩张。目前,山西紫林醋业股份有限公司、山西水塔醋业股份有限公司、山西省美锦醋业股份有限公司和山西老陈醋集团有限公并称“清徐四大龙头醋企”,其中,紫林醋业和水塔醋业都曾进行上市辅导,准备向资本市场发起冲击,不过,截至目前,尚未有新的进展。

此番山西陈醋和镇江香醋双双入选重点培育名单,无疑这对两地的食醋产业发展带来更大的促进作用。

“天然矿泉水”之乡

早在 2018 年,长白山原产地域产品保护区内,就已有34个矿泉水生产企业,年生产能力在 10 万吨以上大规模的矿泉饮料厂就有 5 家。

目前,除了康师傅、农夫山泉、娃哈哈、统一中控等纷纷落户长白山地区外,华润怡宝投资5亿在长白山建饮用水基地,而泉阳泉的大本营就在此处,可谓是稍有些名气的矿泉水企业,在长白山都相关产业布局。

北纬36°—46°地带,被誉为世界“黄金水源带”,其中,阿尔卑斯山(北纬44.9°—47.8°)、北高加索地区(北纬45.2°—46.9°)、长白山(北纬41.35°—42.25°)被国际饮水资源保护组织列为全球三大天然矿泉水富集地。随着各大龙头水企在长白山布局,叠加上消费者对天然矿泉水的需求越来越旺,因此整个产业也势必会迎来更广阔的发展空间。

“榨菜之乡”

作为“榨菜之乡”的重庆市涪陵区现有榨菜股份合作社197家,榨菜生产企业41家,其中榨菜重点龙头企业21家,年成品榨菜生产能力60万吨以上,催生了全国酱腌菜行业首家上市企业——涪陵榨菜。“涪陵榨菜”品牌价值达147.32亿元,连续7年位居中国百强农产品区域公用品牌首位;“涪陵青菜头”品牌价值24.38亿元,已成为“重庆市蔬菜第一品牌”。

凉茶

作为凉茶品类的代表品牌,王老吉和加多宝都是凉茶品类的重要推动者。但相比我们现在喝的凉茶,其实也是传统“广式凉茶”调改而来,口感更清淡,药味没那么浓,甜味更足,也更具普适性。

随着中式养生风潮的兴起,地道的广式凉茶或许即将迎来爆发。毕竟,相比现在市场上快速崛起的“水替”,广式凉茶要比中式养生水在功能层面更具优势。

而作为“凉茶一哥”的王老吉,近几年一直在加码刺梨品类,推出“刺柠吉”子品牌刺柠吉在2019年上市不到一年内,总销售额累计超过1亿元,激活了当地的刺梨产业。到2020年,刺柠吉已经实现5亿元销售额‌。截至2023年,刺柠吉系列产品年销售已超10亿元‌。

农夫山泉

作为国内饮料行业“最会生孩子”的农夫山泉,在产业布局层面也是颇有前瞻性。比如此次榜上有名的“西湖龙井”“云南普洱”“赣南脐橙”等,都是农夫山泉的重要产业。

其中,以“东方树叶”为代表的无糖茶,已经成为国内软饮料行业的最大增长引擎。根据农夫山泉的财报显示,数据显示,2017年时,农夫山泉茶饮料的收入为25.97亿元,占比仅为14.8%,到了2024年,即饮茶类产品收入为167.45亿元,在收入中的占比已经增长至39%,成为收入贡献最大的品类。

此外,农夫山泉对于赣南脐橙的产业振兴也是有目共睹。

“世界脐橙看中国,中国脐橙看江西,江西脐橙看赣南。”早在2007年,农夫山泉在赣州安远县的第一座橙汁加工厂建成,2016年,农夫山泉在赣南的第二座工厂信丰工厂建成投产,成为当时亚洲最大的柑橘加工基地。2024 年,农夫山泉果汁饮料录得营收40.85亿元,较去年同期增长15.6%,占总收益的9.5%。

……

亟待“捧出”一家上市公司

此次名单中的产业,大多是“大产业,小企业”格局,亟待一家龙头企业来带动整个产业的发展。

除了清徐的陈醋之外,广西的柳州螺蛳粉,四川的郫县豆瓣,海南的椰子制品,富平的羊奶等都是如此。

因此,培育出行业龙头也是这些产地的当务之急,也是带动当地优势产业发展的重要抓手。

(责任编辑:zx0600)

免责声明:本文转载自其它媒体,转载目的在于传递更多信息,并不代表本网赞同其观点和对其真实性负责,亦不负任何法律责任。 本站所有资源全部收集于互联网,分享目的仅供大家学习与参考,如有版权或知识产权侵犯等,请给我们留言。
©版权 2009-2024 新媒体时尚网      联系我们   SiteMap