海南将防汛防风Ⅲ级应急响应降为海上防台风Ⅳ级应急响应

2025-09-25 HaiPress

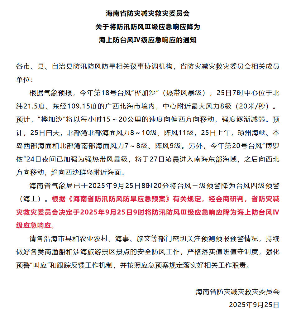
中新网9月25日电 据“海南应急管理”微信公众号消息,海南省防灾减灾救灾委员会9月25日发布通知,根据气象预报,今年第18号台风“桦加沙”(热带风暴级),25日7时中心位于北纬21.5度、东经109.15度的广西北海市境内,中心附近最大风力8级(20米/秒)。预计,“桦加沙”将以每小时15~20公里的速度向偏西方向移动,强度逐渐减弱。预计,25日白天,北部湾北部海面风力8~10级、阵风11级,25日上午,琼州海峡、本岛西部海面和北部湾南部海面风力7~8级、阵风9级。另外,今年第20号台风“博罗依”24日夜间已加强为强热带风暴级,将于27日凌晨进入南海东部海域,之后向西北方向移动,趋向西沙群岛附近海面。

海南省气象局已于2025年9月25日8时20分将台风三级预警降为台风四级预警(海上)。根据《海南省防汛防风防旱应急预案》有关规定,经会商研判,省防灾减灾救灾委员会决定于2025年9月25日9时将防汛防风Ⅲ级应急响应降为海上防台风Ⅳ级应急响应。

请各沿海市县和农业农村、海事、旅文等部门密切关注预测预报预警情况,持续做好各类商渔船和涉海旅游景区景点的安全防风工作,严格落实值班值守制度,强化预警“叫应”和跟踪反馈工作机制,并按照应急预案规定落实好相关工作职责。

图片来源:“海南应急管理”微信公众号截图

免责声明:本文转载自其它媒体,转载目的在于传递更多信息,并不代表本网赞同其观点和对其真实性负责,亦不负任何法律责任。 本站所有资源全部收集于互联网,分享目的仅供大家学习与参考,如有版权或知识产权侵犯等,请给我们留言。
©版权 2009-2024 新媒体时尚网      联系我们   SiteMap