始祖鸟域名纠纷 中英文致歉信差异引争议

2025-09-25 HaiPress

在喜马拉雅山脉烟花秀争议后,蔡国强工作室和户外品牌始祖鸟于9月21日分别发表声明致歉。有网友指出,始祖鸟在海外社交媒体平台发布的英文说明内容与国内版本存在差异,质疑海外版本态度和内容不够诚恳,有“甩锅”嫌疑。

9月22日,澎湃新闻记者致电始祖鸟客服,接线人员回应称,衷心感谢大家对青藏高原生态环境的关切与监督,公司也深表认同和尊重,向大众致以诚挚的歉意。对于中英文致歉信不同表述的问题,客服表示尚不清楚具体情况,建议通过公告中的邮箱发送邮件进行反馈。至于始祖鸟海外账号运营团队是否为国内团队,客服表示没有相关信息。

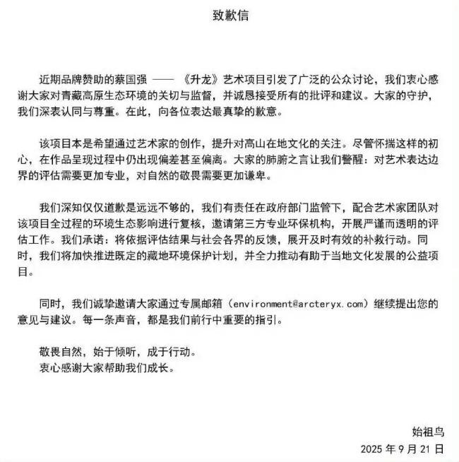
9月21日,始祖鸟在国内社交平台发布的致歉信中提到,近期品牌赞助的蔡国强《升龙》艺术项目引发了广泛的公众讨论,该项目本是希望通过艺术家的创作,提升对高山在地文化的关注。尽管怀揣这样的初心,在作品呈现过程中仍出现偏差甚至偏离。大家的肺腑之言让他们警醒:对艺术表达边界的评估需要更加专业,对自然的敬畏需要更加谦卑。

始祖鸟强调,仅仅道歉是远远不够的,他们有责任在政府部门监管下,配合艺术家团队对该项目全过程的环境生态影响进行复核,邀请第三方专业环保机构,开展严谨而透明的评估工作。他们承诺将依据评估结果与社会各界的反馈,展开及时有效的补救行动。

免责声明:本文转载自其它媒体,转载目的在于传递更多信息,并不代表本网赞同其观点和对其真实性负责,亦不负任何法律责任。 本站所有资源全部收集于互联网,分享目的仅供大家学习与参考,如有版权或知识产权侵犯等,请给我们留言。
©版权 2009-2024 新媒体时尚网      联系我们   SiteMap