采购金额高、价格异常或用量增长过快的药品是监管重点。
上海再更新重点监控名单
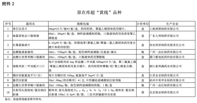
3月17日,上海药事所发布《关于公布2025年12月药品挂网公开议价采购监管品种名单的通知》,公布2025年12月重点监控的品种10个,新申请超“黄线”品种10个,原在库超“黄线”品种10个,未通过公允性品种10个。


业内最为关注的重点监控品种名单,主要针对采购金额高、价格异常或用量增长过快的药品,通过动态监控抑制不合理涨价和过度使用。
待药品价格治理工作完成后,上海市挂网药品不再使用红黄绿线管理模式,对于同种药品不同厂牌之间将根据价差关系实施黄、红标进行风险提示。
一般来说,化药和生物制品(生物类似药除外)1.8倍黄标,3倍红标;中成药和生物类似药,3倍黄标,5倍红标。
随着上海实施分层预警,并全面推行“挂网价+自主议价”的新采购模式,作为较早启动价格预警治理的省市,上海价格治理的标尺开始与全国其他省市对齐。
价格治理向深处拓展
2025年初,继国家医保局宣布“四同药品”(通用名、厂牌(或生产企业)、剂型、规格均相同的药品)价格治理目标基本实现后,价格治理的范围和深度还在拓展。
2023年底至今,国家医保局通过药品集中带量采购;实施挂网药品价格专项治理,通过四同、三同行动,以及全国挂网药品价格一览表——全量汇总展示各地挂网价格信息,对异常价格予以标识,推动各地持续纠治不合理的挂网高价;以及医药价格风险处置;开展零售药店线上线下价格比较进行价格治理。
进入2026年,随着各省药品挂网共识的落地,以及全国范围内全面推行“红黄标”价格风险预警机制,药品价格治理开始从事后转移到事前——价格预警影响医疗机构采购决策,价格治理压力通过影响使用终端形成对生产企业的约束力。
日前,业内流传的《关于落实挂网药品价格风险预警标识的通知》要求,国采药品要于2月中旬前完成价格调整,联采药品于3月底前完成调整,其余所有挂网药品于5月底前完成。此外,2026年四季度起,按季度监测医疗机构采购行为并纳入考核。高价药采购将受更严监管考核。
且除企业主动下调价格外,自执行之日起3年内不得调整预警标识,期满后转入常规管理。
价格治理还能触发医药价格招采信用评价制度。针对在价格治理过程中不配合、拒绝纠错的企业,监管部门可以启动信用评价程序,一旦被评定为“失信”,企业将在药品挂网、集中采购等方面受限。
省际价差大的药品;临床用量大、采购金额高的品种;集采未中选的高价“原研药”或“过评仿制药”“未过评仿制药”都是价格监管的重点。
以往针对不同省份,不同渠道,不同规格、包装,药企都有相应的定价考虑,以实现利润的最大化,四同+全国挂网药品价格一览表+线上线下价格比较之下,四同药品开始向一个价格锚点看齐,且不同省份和渠道的差异也在缩小。
影响深刻且持久
一位业内专家对赛柏蓝直言,不同于带量采购,价格治理更像是“温水煮青蛙”,影响的显现缓慢,但是深刻且持久。
首先,工业企业的利润空间被压缩。尤其是严重依赖信息不对称维持不合理高毛利产品的企业,利润空间可能受到严重挤压。
其次,流通企业的传统盈利模式受到冲击。价格治理之下流通企业毛利减少之外,不合规的“跨区串货”、利用地区价差进行投机套利的空间也在减少。
最后,药店面临的价格竞争白热化。随着线上线下药品价格的日益透明,以及治理手段延伸至网络售药平台,零售药店面临着前所未有的价格竞争压力。
已经有药店从业者表示,药店不能再靠药品差价赚钱。
分药品渠道来看,开始于公立医院市场的价格治理,影响无远弗届。价格监管的触角已经从公立医院这个“主战场”,延伸到院外零售药店和网上药店。
公立医院渠道,药品价格在集采+国谈主导下,主要受挂网规则共识影响;院外零售药店,理论上可以自主定价,但是药品比价越来越容易之下,消费者也会“用脚投票”,高定价策略难以成为长久之计;线上电商,通过规模化采购和低成本运营,为低价策略提供基础,但是也面临价格规范压力。
价格治理之下,产业生态也在缓慢迭代。



(责任编辑:zx0600)
