贾浅浅论文被指抄袭父亲贾平凹 相似语句引争议
2026-04-01 HaiPress
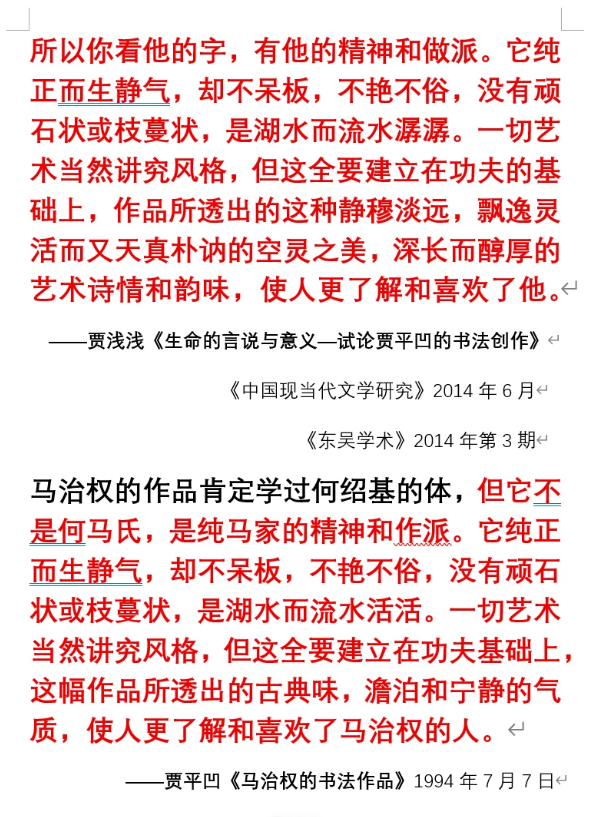
贾浅浅论文被指抄袭父亲贾平凹 相似语句引争议。3月30日,鉴抄博主“抒情的森林”发帖称,贾浅浅于2014年6月发表的论文《生命的言说与意义——试论贾平凹的书法创作》中部分内容与其父贾平凹1994年发表的《马治权的书法作品》一文高度相似。相同的语句跨越20年,被用于评述两位书法作者的风格。

作家贾平凹爱好书法,其作品散见于《收获》等刊物。马治权是陕西籍作家、书法家。贾平凹在《马治权的书法作品》一文中,用“纯正而生静气,却不呆板,不艳不俗,没有顽石状或枝蔓状,是湖水而流水活活”等语句评价马治权的书法作品。然而,20年后,这些语句被用在了贾浅浅的论文中,用来评价其父亲贾平凹的书法艺术风格,且未标注引用文献。

贾浅浅的论文《生命的言说与意义——试论贾平凹的书法创作》发表于2014年6月《中国现当代文学研究》和2014年第3期《东吴学术》,该文系西安建筑科技大学校青年科技基金项目“感应自然体验人生的法门——文学视野下贾平凹书画艺术的研究”的研究成果。该项目资助强度不超过0.5万元,研究期限不超过2年。

相关帖文在社交媒体发布后引发热议。有网友调侃“这就叫传承”、“DNA里的文脉”。目前,贾浅浅和贾平凹尚未对此做出回应。
免责声明:本文转载自其它媒体,转载目的在于传递更多信息,并不代表本网赞同其观点和对其真实性负责,亦不负任何法律责任。 本站所有资源全部收集于互联网,分享目的仅供大家学习与参考,如有版权或知识产权侵犯等,请给我们留言。
