文旅
47亿!国药系将+1
「国药系」即将+1。
七鲜小厨启动全国经营合伙人招募,2026年计划覆盖所有一二线城市
12月29日,京东旗下品质餐饮品牌七鲜小厨正式宣布,启动面向全国的经营合伙人招募计划,首批开放京津冀、长三角、珠三角三大核心区域。目前,七鲜小厨哈尔滨首店已开业,深圳、广州、上海、天津等多地新店将于2026年1月集中亮相,并计划在同年完成国内所有一二线城市的布局。
从金庸小说到Z世代酒桌,江湖情长竹叶青始终在场
笔墨留香处,江湖意未尽,但比小说更悠远、比江湖更广阔的,是竹叶青酒绵延千年的真实生命力。从历史深处走来,今天这杯底蕴愈发厚重的竹叶青酒,正持续不断走进着Z世代的酒桌,在新的时代语境里续写着在场故事。
蓝图变通途 京津冀交通一体化“加速跑”
中新社北京12月29日电 (记者 吕少威)“蓝图变通途,三地若比邻。”今年,首条外埠进北京公交班线开通运营,京冀首条跨省域城市轨道交通线路——北京轨道交通22号线(平谷线)加速建设,京滨城际铁路天津机场站全面开工
广州在全国率先设立区级人工智能发展局
广州日报讯 (全媒体记者陈钧圣)昨日上午,广州市海珠区人工智能发展局正式揭牌成立,成为全国首个独立设置、实体化运作、列入党政机构序列、专责人工智能发展的区级政府工作部门。当日,海珠区同步推出琶洲人工智能产
市场监管总局发布《食品添加剂生产许可审查细则(2025版)》
中新网12月29日电 据“市说新语”微信公众号消息,为规范食品添加剂生产许可,加强对食品添加剂生产企业的监督管理,近日,市场监管总局发布《食品添加剂生产许可审查细则(2025版)》(以下简称《细则》)。《细则》共十
广州白云机场三期安置区百栋新居交付
中新网广州12月29日电 (郭军 林乐丹)12月29日,广州机场建设投资集团在白云机场三期建南安置区举行集中交付活动,新一批100栋共9575套安置房钥匙郑重交接,标志着白云机场三期安置区项目“保主体、保刚需”建设移交任
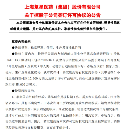
超10亿元首付款!重庆药企再出海
12月9日晚,复星医药(股票代码:600196.SH,02196.HK)发布公告。
关键时刻,特朗普、马克龙、斯塔默、默茨通话 共商乌克兰和平进程
法国总统马克龙、英国首相斯塔默和德国总理默茨与美国总统特朗普就乌克兰问题进行了通话,通话持续约40分钟。各方讨论了美国主导斡旋的最新进展,并认为当前是关键时刻。知情人士透露,特朗普与三国领导人讨论了推动达成结束俄乌冲突协议的事宜
2026年美联储利率决议成谜 FOMC分歧加剧
当地时间12月10日,美联储宣布将联邦基金利率目标区间下调25个基点至3.5%~3.75%,这是年内第三次降息,符合市场预期。然而,FOMC内部的分歧加剧,在12名票委中,有3人投下反对票,为2019年9月以来最多







