文旅
围观26岁博导 是一次良性互动 促进学术透明
近日,26岁的闵超受聘为浙江大学马克思主义学院“新百人计划”研究员,并具有博士研究生招生资格,此事引起了广泛关注。网络上有人质疑其晋升速度过快,怀疑与其家世背景有关;也有人支持给年轻人更多机会
澳大利亚16岁以下人群社交媒体禁令正式生效
新华社悉尼12月10日电(记者梁有昶 齐紫剑)澳大利亚针对16岁以下人群的社交媒体禁令10日正式生效,目前共有10个主要社交媒体平台需要阻止该年龄段用户在其平台拥有账户。这是世界上第一例通过立法实
巴基斯坦西北部士兵遇袭致6死6伤
新华社伊斯兰堡12月9日电(记者蒋超)一位不愿透露姓名的巴基斯坦安全部门官员9日告诉新华社记者,有武装分子8日下午在该国西北部开伯尔-普什图省古勒姆地区向巴军方正在执行封锁任务的士兵开火,造成至少6人
俄外长说俄中协作是全球稳定重要因素
新华社莫斯科12月10日电(记者栾海)俄罗斯外交部长拉夫罗夫10日在俄联邦委员会(议会上院)发表讲话时表示,俄罗斯和中国的外交协作是全球稳定的重要因素。据俄外交部网站发布的消息,拉夫罗夫表示,谈到大欧
第十二届“冬季国际使馆展会”在华盛顿举行
新华社华盛顿12月10日电(记者杨伶)第十二届“冬季国际使馆展会”9日在位于美国首都华盛顿特区的里根大厦暨国际贸易中心举行。科特迪瓦的可可粉、尼泊尔的佛雕、埃塞俄比亚的咖啡、智利的葡萄酒……本届展会,
蒸汽管道上为什么常常要弯一段?答案令人意外
你有没有注意过,在一些工厂、热电站,甚至城市集中供热的主干线上,蒸汽管道并不总是笔直铺设的,而是常常会在中途“绕个弯”,比如一个 U 形或者 Z 形结构?
中方:高市早苗涉台言论不仅引起中国人民强烈愤慨,日本也有反对和批评声音
中新网北京12月11日电(记者郭超凯)中国外交部发言人郭嘉昆11日主持例行记者会。
国务院任免国家工作人员
中新网12月11日电 据人社部网站消息,国务院任免国家工作人员。 任命张文彤为自然资源部副部长;任命祖雷鸣为水利部副部长;任命陈敏为应急管理部副部长;任命李小松为国家疾病预防控制局副局长。
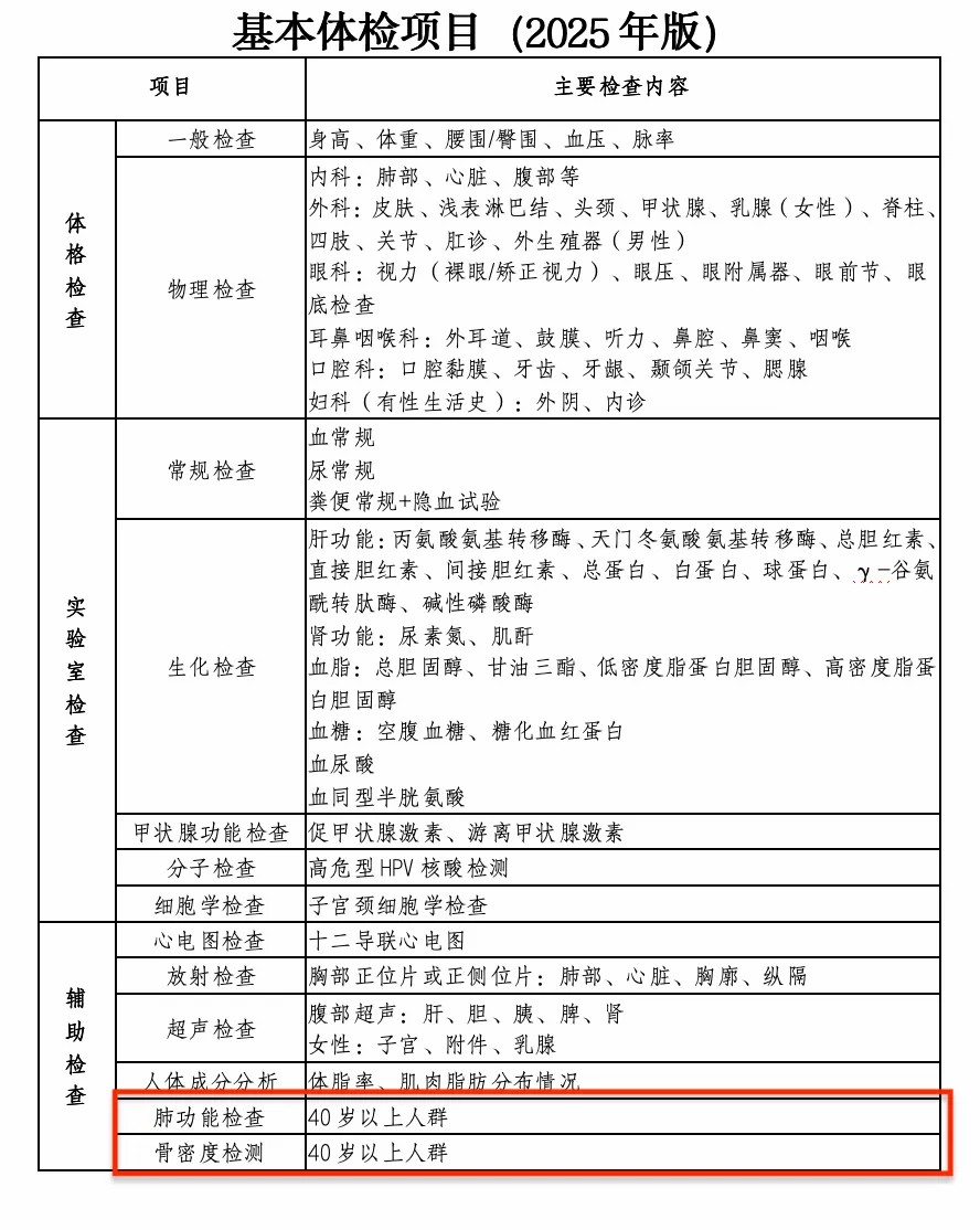
关于体检,到底查什么?国家卫健委建议——
很多人每年体检都在纠结:体检项目一大堆,到底该查什么?随着年龄增加,器官也在衰老,查多了怕浪费钱,查少了又怕漏掉重点……国家卫健委今年10月底发布了《成人健康体检项目推荐指引(2025年版)》,明确推荐了40岁
国产首款重载电动垂直起降飞行器在景德镇首飞成功
12月10日,国产首款重载电动垂直起降飞行器AR-E800在景德镇首飞成功。当天16时52分,随着指令下达,飞控员沉稳地推动操控杆,启动飞行程序。约4分钟后,完成起飞、悬停、回转、前飞、后飞等全部既定试飞科目的AR-E80



